電験3種 各科目の解説
【電気事業法】電気工作物の4つの区分を完全図解!一般用と自家用の境界線とは
はじめに
電験3種の法規科目でよく問われるのが、「電気工作物の区分」です。
一般用電気工作物、自家用電気工作物など、一見しただけでは何を指しているか分からない用語がよくでてきます。
にもかかわらず試験では「出力40kWの太陽光発電を設置した住宅」や「構外に電線路を持つ工場」などが、どの区分に当てはまるか?などの細かい理解を問われます。
この記事では電気事業法の入り口であり、理論科目の最も重要な基礎となる**「一般用」「事業用(電気事業用・自家用)」の境界線**について、図解を交えて解説します。丸暗記ではなく、区分のロジックを理解していきましょう。
この記事で解説する内容の全体像と結論
まず結論から言うと、日本の電気に関する法律(電気事業法)では、すべての電気設備(電気工作物)を大きく以下の図のように分類しています。
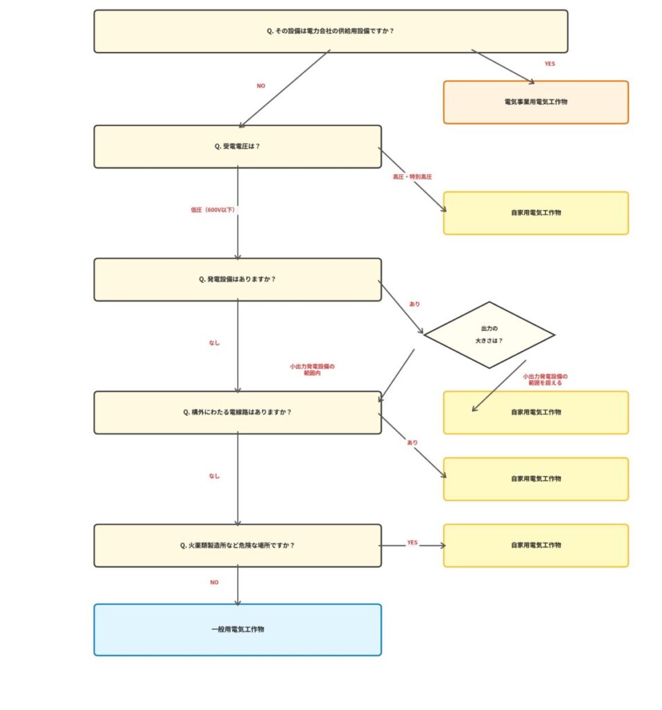
試験で最も重要なのは、「一般用電気工作物」と「自家用電気工作物」の境界線を理解することです。
| 区分 | イメージ | 特徴 | 電気主任技術者 |
| 一般用電気工作物 | 一般住宅、 小規模な商店 | 低圧受電で、危険が少ないもの | 不要 |
| 事業用電気工作物 | 電気事業用 | 電力会社の設備 | 電気供給のプロが使う設備 |
| 自家用 | ビル、工場、学校 | 一般用以外のもの (高圧受電など) |
結論:まず「一般用」の条件(低圧受電かつ安全な範囲)を満たすかを確認し、そこから外れるものは基本的にすべて「自家用(または電気事業用)」になると考えるのが、理解の近道です。
基礎からの解説と用語の定義
ここでは、それぞれの定義をかみ砕いて見ていきましょう。
1. 電気工作物とは?
そもそも「電気工作物」とは何でしょうか?
法律上の定義では「発電、蓄電、変電、送電若しくは配電又は電気の使用のために設置する機械、器具、ダム、水路、貯水池、電線路その他の工作物(船舶、車両又は航空機に設置されるものその他の政令で定めるものを除く。)をいう」とあります。
この定義を簡単に解釈すると次になります。
- 電気工作物は発電所から家のコンセントにつながる配線、
そして電球やモーターまで、電気に関わる設備のほとんどのこと。 - 工作物の定義は土地などに固定されたもの。
船や車両は土地に固定されていないので工作物ではない。だから電気工作物でもない。 - ダムや水路は水力発電に用いる。つまり発電のために設置する設備なので電気工作物になる。
発電する設備、その電力を送る設備、そしてその電力を使うための設備は電気工作物とイメージしておくとよいでしょう。
そして電気工作物は「一般用電気工作物」と「事業用電気工作物」の2つに分かれます。
2. 一般用電気工作物
一般用電気工作物は私たちの生活に身近な電気工作物です。
安全性が高く、監督者がいなくても電力会社などが定期的に調査すればOKとされる設備です。
以下の条件をすべて満たすものが該当します。
- 低圧(600V以下)で受電していること
一般家庭の100V/200Vはこれに該当します。 - 一つの構内(敷地内)に設置されていること
道路をまたいで別の建物へ電線を引いている場合などはNG(自家用になります)。
これも一般家庭はほとんどが該当します。(家から他の家に電線は普通出ていませんね) - 小出力発電設備以外の発電設備がないこと
発電設備がなければOK。あっても「小出力(小規模)」ならOKです。
【用語解説】小出力発電設備とは?
一般用電気工作物の範囲に収まる、小規模で安全な発電設備のことです。以下の出力未満のものが該当します。
(法改正で数値が変わることがあるので注意が必要です)
- 太陽電池:出力 50kW 未満
- 風力:出力 20kW 未満
- 水力:出力 20kW 未満(ダムを伴わないもの等の条件あり)
- 内燃力(エンジン):出力 10kW 未満
- 燃料電池:出力 10kW 未満
(まずないことですが)これらを超える発電設備をもし家に設置した場合は、たとえ一般家庭でもその家自体が「自家用電気工作物」となります。(自家用電気工作物の説明は後ほど)
3. 事業用電気工作物
上記の一般用電気工作物以外のものは、すべて「事業用電気工作物」となります。
そして事業用電気工作物はさらに以下の2つに分かれます。
電気事業の用供する電気工作物
電力会社(電気事業者)が、電気を供給するために使う設備です。
- 火力発電所、原子力発電所などの発電所もこれに該当します。
- 変電所、送電線、配電線など、電気を送るための設備も該当します。
この電気事業の用供する電気工作物は、名前からしても電力会社が使う設備だとイメージできるので分かりやすいと思います。
しかし次の「自家用電気工作物」はその定義をしっかり理解する必要があります。
自家用電気工作物
ここが最も試験に出るポイントです。
「自家用」という言葉の響きから自分の家を想像しがちですが、そうではなく自らの事業や活動のために電気を使うという意味合いに近いです。
工場、ビル、学校、病院などがこれにあたります。
具体的には、一般用電気工作物の条件から外れたものが自家用になります。
例えば・・
- 高圧(600V超)以上で受電している(工場、ビルなど)
- 低圧受電だが、小出力発電設備を超える発電機がある
- 低圧受電だが、構外にわたる電線路がある
- 火薬類製造所など、危険な場所に設置されている
このような電気工作物は自家用電気工作物です。
区分判定のフローチャート
このフローチャートを頭に入れておけば、迷わずに区分できます。

よくある勘違い・つまずきポイント解説
1. 「自家用」=「自宅」ではない!
先ほども触れましたが、これが最大の勘違いポイントです。
- 自宅(一般住宅) ➝ 条件を満たせば「一般用電気工作物」
- 工場・デパート・ホテル ➝ これらを法規では「自家用電気工作物」と呼びます。
「電気事業用(電力会社)」以外の、「企業が自分(自社)で使うために設置する大きな設備」は「自家用」と考えるとわかりやすいです。
2. 太陽光パネルを載せたらすぐに「自家用」になる?
屋根に太陽光パネルを載せた住宅が増えていますが、これらはすべて「自家用」になり、電気主任技術者が必要になるのでしょうか?
答えはNOです。
出力が 50kW未満 であれば「小出力発電設備」として扱われるため、他の条件(低圧受電など)を満たしていれば「一般用電気工作物」のままです。
しかし、例えば広い土地に60kWの太陽光パネルを設置して売電する場合などは、「自家用電気工作物」となり、
電気主任技術者の選任が必要になります。この「50kW」という電力の境界線はよく試験で問われますので非常に重要です。
簡単な確認問題
ここまで理解できているか、簡単な問題で確認してみましょう。
問題1
次のうち、「一般用電気工作物」に該当するものはどれでしょうか?
- (1) 受電電圧6600Vのコンビニエンスストア
- (2) 受電電圧100Vで、出力60kWの太陽電池発電設備を設置した住宅
- (3) 受電電圧200Vで、出力5kWの燃料電池発電設備のみを設置した商店
- (4) 受電電圧200Vで、火薬類製造所に設置された照明設備
解説
正解:(3)
(1)は受電電圧が6600V(高圧)なので、自家用電気工作物です。
(2)は太陽電池の出力が50kWを超えているため(60kW)、小出力発電設備の範囲を超えます。よって自家用電気工作物です。(3) 低圧受電であり、燃料電池の出力が10kW未満(5kW)なので「小出力発電設備」に該当します。よって一般用電気工作物です。
(4) 火薬類製造所など危険な場所にある電気設備は、万が一の事故の影響が大きいため、低圧でも自家用電気工作物として扱われます。
問題2
次の記述の空欄に入る語句として、正しい組み合わせはどれでしょうか?
「電気事業法において、電気工作物は『一般用電気工作物』と『( A )電気工作物』に大別される。また、『( A )電気工作物』はさらに『電気事業の用に供する電気工作物』と『( B )電気工作物』に分類される。」
- (1) A: 事業用 B: 自家用
- (2) A: 自家用 B: 一般用
- (3) A: 産業用 B: 特殊用
解説
正解:(1)
「電気工作物は電気事業の用供する電気工作物と自家用電気工作物を含む」
という包含関係を思い出してください。
過去問解説(令和3年度 法規 問1 類題)
では最後に実際の過去問を解いてみましょう。令和3年度法規の問1に出た、電気工作物の区分に関する記述問題です。
問題文
次の(1)〜(5)の電気工作物のうち、電気事業法上、「一般用電気工作物」に該当するものはどれか。
- (1) 受電電圧 6,600 V で受電する小規模な工場
- (2) 受電電圧 200 V で受電し、出力 55 kW の太陽電池発電設備を設置した商店
- (3) 受電電圧 100 V で受電し、出力 15 kW の内燃力発電設備(非常用予備発電装置)を設置した公民館
- (4) 受電電圧 200 V で受電し、出力 15 kW の風力発電設備を設置した農家
- (5) 受電電圧 200 V で受電し、構外にわたる電線路(当該構外の需要設備に電気を供給するためのもの)を有する倉庫
何を聞かれている問題かの整理
各設備の条件(電圧、発電機の種類と出力、設置場所の状況)を見て、「一般用」か「自家用」かを判別する問題です。
「一般用」になるための厳しい条件をすべてクリアしているものを探します。
使う公式・考え方のおさらい
一般用電気工作物であるための条件を思い出しましょう。
- 600V以下で受電
- 同一構内にある
- 小出力発電設備(太陽光:50kW未満, 風力:20kW未満, 内燃:10kW未満など)の範囲内
- 危険な場所ではない
解き方の手順
- ステップ1:受電電圧をチェックする。
(1)は6600Vなので×(自家用) - ステップ2:発電設備の出力をチェックする。
(2)太陽電池 55kW ➝ 50kW以上なので×(自家用)
(3)内燃力 15kW ➝ 10kW以上なので×(自家用)
(4)風力 15kW ➝ 20kW未満なのでOK(小出力発電設備) - ステップ3:その他の条件(構外電線路など)をチェックする。
(5)「構外にわたる電線路」がある ➝ ×(自家用) - ステップ4:残った選択肢を確認する。
(4)は低圧受電、風力20kW未満、その他のNG条件記載なし。
答えとその確認方法
正解:(4)
風力発電の小出力の基準は「20kW未満」です。15kWはその範囲内なので、一般用電気工作物となります。
試験での頻出度・類題で注意するポイント
頻出度:SS(超重要) 法規科目の第1問目で出題されることが多いです。
発電設備の種類ごとの数値(太陽光50kW, 風力20kW, 内燃10kW, 燃料電池10kW)といった数値は暗記が必須です。
最近は「複数の発電設備を組み合わせる場合」などの応用問題も出ます(合計50kW未満などの規定あり)。
この問題から学べることや得ておきたい視点
「一般用」は、専門家がいなくても安全が保てる範囲、「自家用」は専門家(電気主任技術者)がいないと危険な範囲、
というイメージを持つと細かい数値の暗記がしやすいです。
特に「内燃力(主にエンジン発電機)」は基準が10kWと厳しい点に注意です。
これは燃料を使い回転体があるため、危険度が高いと判断されるからです。












コメント